katie ahlquist

sparkledesign

user interface

classrooms

info army

co practitioners

sun edison

fliqz

silver spring

samco

coverity

innotas

skyfire

a w e

jigsaw

bill.com

medstory

naehas

kintana / mercury

web sites

urban mapping

neodyne

action h r m

pagemill partners

castlight

skybox

samco applications

samco

dbm handbag studio

caslon

to nepal and back

sparkledesign

branding & identity

samco sstc

mpp apps

zoodak

saaspoint

syn

las fashionistas

bookkeeper's keeper

partners in progress

dressed to the nines

zadu

research & usability

designing responsiveness

persona posters

time management

hand grid

tide chart

stationary & brochures

best practices

hemispheres

journey

living large

wolfgang weingart

univers

eames

experimental

signs of the season

have you ever

deepsleep

inside/outside

singularity

seussstory

games

gifts & textiles

classrooms

 

analysis

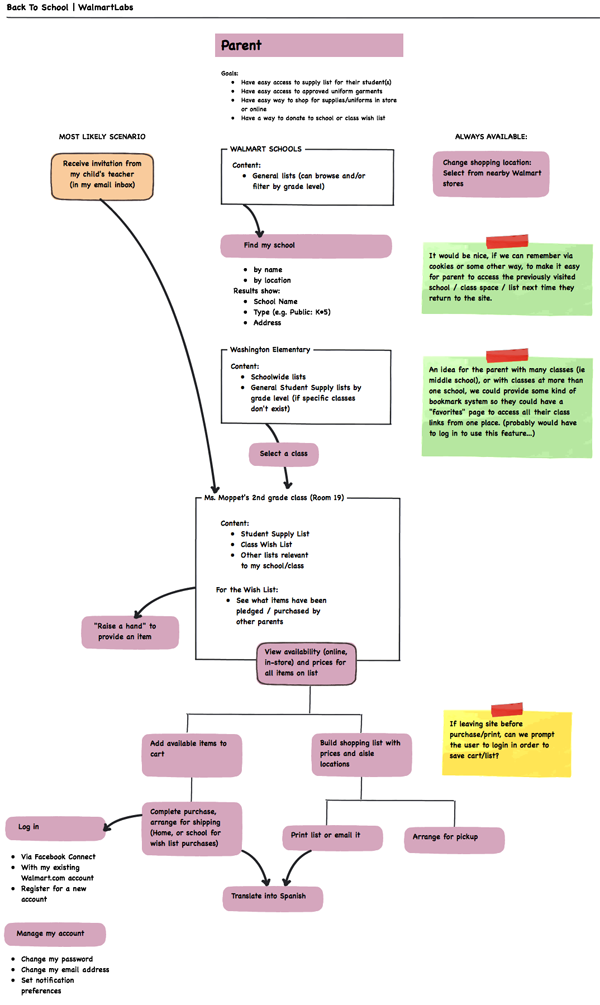
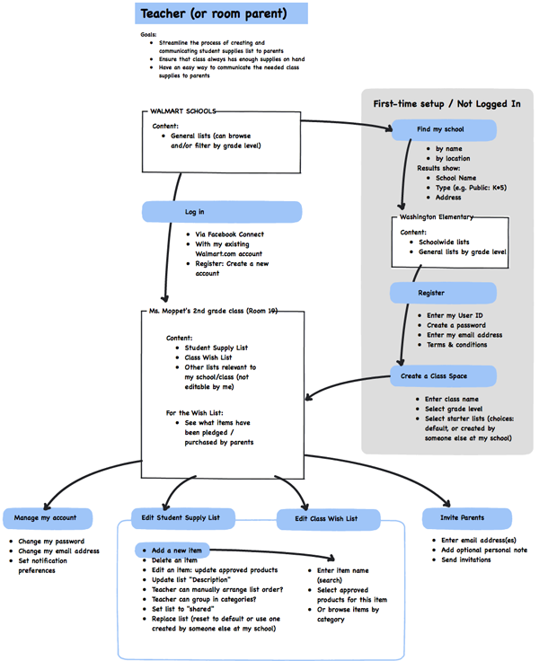
school supplies shopping site

Teachers can set up lists of needed supplies for their students and classrooms; Parents can shop easily and with more information about what items the Teacher is requesting.

Work performed as a designer for
Blue Apple Design.

Copyright 2013 Wal-Mart Stores, Inc. All Rights Reserved.

 

 

 
A Product Map defined basic interaction and clarified requirements at the beginning of the project.
The Parents' workflow
The Teachers' Workflow
Detailed wireframes allowed us to iron out interaction details before beginning visual design of the look-and-feel.

A mobile shopping-list version; users browsing from mobile devices are directed here.

First step: wireframes

Translating the look of the main site into a smaller screen.